• 首页
  •   >   新闻动态
  •   >   正文
  • 首页

    ac米兰官网中文网站二院崔云甫团队在胆管癌研究领域取得新进展

    发布日期:2021-11-19    浏览次数:

    ac米兰附属二院普外科崔云甫教授研究团队在胆管癌研究领域取得最新进展,研究成果论文《A Circular RNA, Cholangiocarcinoma-Associated Circular RNA 1, Contributes to Cholangiocarcinoma Progression, Induces Angiogenesis, and Disrupts Vascular Endothelial Barriers》于2021年4月被肝脏病学领域权威期刊Hepatology (IF: 17.425) 收录并正式发表。

    团队成员利用课题组十余年来建立的胆管癌组织、胆汁样本库分析筛选出circRNA_102064作为胆管癌的最佳诊断标志物和独立预后靶标,并将其命名为circ-CCAC1,即“胆管癌相关环状RNA-1”。

    本研究深入挖掘了circ-CCAC1在胆管癌进展及重塑胆道肿瘤微环境中的分子调控网络。

        1. 明确circ-CCAC1通过miR-514a-5p/YY1/CAMLG信号轴促进胆管癌进展的作用机制;

        2. 揭示circ-CCAC1通过外泌体进入微血管内皮细胞,破坏血管内皮屏障,诱导血管新生;

        3. 证实circ-CCAC1通过结合EZH2并阻滞其入核,调节SH3GL2/ZO-1/Occludin信号通路以增加微血管内皮细胞通透性。

     

     

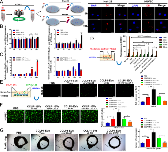
    (A) 胆管癌与血管内皮细胞摄取DiI标记的胆管癌来源外泌体;(B-C) 摄入外泌体后,血管内皮细胞中circ-CCAC1表达上调;(D-E) 外泌体circ-CCAC1破坏血管内皮屏障;(F-G) 外泌体circ-CCAC1促进血管新生。

     

    本项目通过生物信息学、分子生物学、实验动物学等多种实验方法于组织、细胞、分子水平建立了circ-CCAC1在胆管癌和血管内皮细胞中的调控网络并揭示其作用机制,为胆管癌的诊疗提供了新的靶点和思路。

     

           作者简介:

    通讯作者:崔云甫,一级主任医师,二级教授,博士研究生导师,德国萨尔大学医学博士。ac米兰官网中文网站附属第二医院普外科主任、胆胰外科主任、一流专科带头人。担任国家远程医疗与互联网医学中心肝胆外科专家委员会黑龙江分会主任委员、中国抗癌协会胆道肿瘤专业委员会副主任委员等多项国家、省级重要学术兼职。主持国自然面上项目2项,黑龙江省重大科技攻关项目等各级课题12项。以第一/通讯作者发表SCI文章72篇,累计影响因子271.21分。

    第一作者:徐艺,ac米兰官网中文网站二院胆胰外科副主任医师,硕士研究生导师,香江学者,中国普通外科攀登计划青年学者,黑龙江省优青,黑龙江省博士后青年英才。主持科研课题11项,累计经费166.5万元。以第一/通讯作者发表SCI文章27篇,累计影响因子169.873。

     

           全文链接 :A Circular RNA, Cholangiocarcinoma‐Associated Circular RNA 1, Contributes to Cholangiocarcinoma Progression, Induces Angiogenesis, and Disrupts Vascular Endothelial Barriers - Xu - 2021 - Hepatology - Wiley Online Library

    黑ICP备号  AC米兰(中国)体育官方网站-MILAN SPORTS版权所有