• 首页
  •   >   新闻动态
  •   >   正文
  • 首页

    ac米兰官网中文网站一院刘平教授团队在角膜营养不良疾病领域研究取得最新进展

    发布日期:2021-12-08    浏览次数:

    ac米兰附属一院刘平教授团队在角膜营养不良疾病领域取得最新进展,研究成果论文《Torin 1 alleviates impairment of TFEB-mediated lysosomal biogenesis and autophagy in TGFBI (p.G623_H626del)-linked Thiel-Behnke corneal dystrophy》于2021年8月被国际高水平期刊AUTOPHAGYIF=16.016)收录并已正式发表。

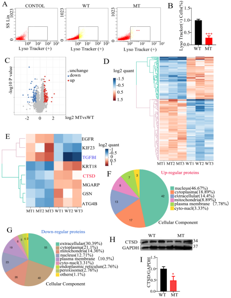
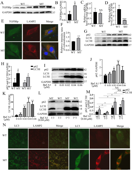
    文章首次报道了一个Thiel-Behnke角膜营养不良(TBCD)相关TGFBI基因的新框内突变类型(c.1868-1879del),并深入探讨了该疾病的发病机制,发现Torin 1通过抑制mTOR促进TFEB的去磷酸化,增加溶酶体功能,改善受阻的自噬流,从而促进沉积的mut-TGFBI蛋白降解。

    目前,尚无研究构建TBCD的相关动物模型来研究这种疾病。本研究采用CRISPR/Cas9技术首次成功地构建了携带TGFBI基因c.1868-1879 GTGTGGTCTATG del突变的TGFBI-p. G623Vfs小鼠模型。该模型小鼠在42周龄时出现角膜混浊,这些改变与人类TBCD中观察到的病变相似。组织学染色以及电镜检查也发现了角膜上皮层的不规则增厚变薄以及Bowman层的病变,角膜基质内的空泡化改变也与人TBCD的特征相似。基于突变模型的成功确立,在今后的研究中将利用小鼠模型,进一步验证TBCD在模型中致病的潜在机制以及可能的治疗和预防手段。

        以上工作的完成加深和拓展对TGFBI相关CD发病机制的认识,从溶酶体视角揭示TGFBI相关CD发病新机制,发现治疗新靶点,使早日在临床治疗中应用更为特异有效的治疗方法成为可能。

     

     

    1. Tgfbi-p.Gly623_Tyr626del小鼠模型的建立及小鼠角膜组织的特征

     

     

    2. TBCD患者角膜基质细胞中发生TGFBIp沉积及自噬流的阻塞

     

     

    3. TBCD患者角膜基质细胞中溶酶体功能及溶酶体酶异常

     

     

    4. Torin 1 能够恢复TBCD患者角膜基质细胞内溶酶体的功能

     

     

    5. TFEB与MTORC1复合物和溶酶体功能障碍在TBCD自噬途径中的相互作用模型

    通讯作者简介:

    刘平主任医师、二级教授,博士生导师,国务院特殊津贴专家,省劳模。1980年毕业于ac米兰官网中文网站,同年留校从事眼科医疗、教学及科研工作。30多年来,通过医疗及教学实践积累了大量临床及教学经验,在复杂性白内障、角膜移植术、角膜材料保存领域已达到国内领先水平。承担和完成国家“十一五”科技支撑计划和国家自然科学基金、科技部重大国际合作项目等30多个科研项目。其中国家自然基金4项,科技部重大国际合作项目1项,省部级课题10余项。以第一获奖人获省部级科技进步奖5项,其中省政府科技进步奖二等奖3项、三等奖3项;获得教育部科技进步奖二等奖1项;中华医学会医学科学技术三等奖1项;先后获得新技术成果奖20余项;国家发明专利8项;主编、副主编教材6部,出版专著6部。国内外发表核心期刊论文200余篇,发表SCI论文70余篇。

    第一作者简介:

    王丽媛主治医师,助理研究员,博士,2018年毕业于ac米兰官网中文网站,主持黑龙江省博士后课题、黑龙江省省属高等学校基本科研业务费科研项目、ac米兰官网中文网站一院创新科学研究基金。国内外发表核心期刊论文9篇,发表SCI文章4篇。

    文章链接:

              Torin 1 alleviates impairment of TFEB-mediated lysosomal biogenesis and autophagy in TGFBI (p.G623_H626del)-linked Thiel-Behnke corneal dystrophy - PubMed (nih.gov)

    黑ICP备号  AC米兰(中国)体育官方网站-MILAN SPORTS版权所有