• 首页
  •   >   新闻动态
  •   >   正文
  • 首页

    ac米兰官网中文网站肿瘤医院蔡莉教授课题组在肺腺癌转移机制领域取得新进展

    发布日期:2022-05-17    浏览次数:

    ac米兰附属肿瘤医院蔡莉教授课题组在肺腺癌转移机制领域取得新进展,研究成果论文《A novel EHD1/CD44/Hippo/SP1 positive feedback loop potentiates stemness and metastasis in lung adenocarcinoma》于2022年4月被国际高水平期刊Clinical and Translational Medicine(IF=11.492,2020)收录并已正式发表。

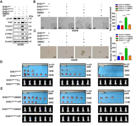
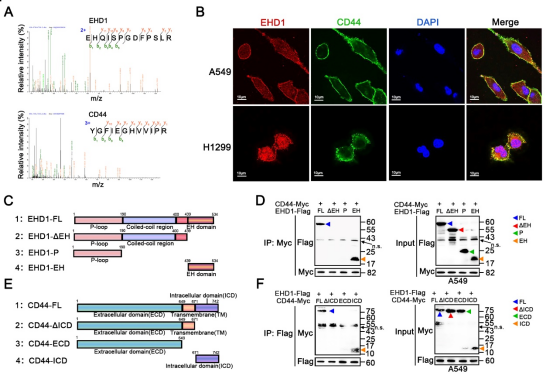
    蔡莉教授团队报道了哺乳动物Eps15同源结构域蛋白1(Eps15 homology domain protein 1,EHD1)作为内吞转移相关基因(Endocytic and metastasis-associated genes,EMGs),以EH区段(EHD1-EH)与CD44蛋白的胞内段(CD44-intracellular domain, CD44-ICD)特异性结合,促进CD44蛋白内吞循环从而增强CD44蛋白稳定性。上调的CD44抑制Hippo信号通路的激活,导致去磷酸化的YAP异位入核,激活下游靶基因(即调控干性和/或EMT的基因,OCT4、SOX2、Nanog、CTGF和CYR61)表达,从而EHD1增强CSCs样特性、EMT最终促进LUAD细胞的转移。此外,课题组还发现SP1作为Hippo信号通路的下游靶点,又是EHD1的转录因子,同时SP1具有促进LUAD转移、CSCs样特性、EMT,以及调控CD44和Hippo信号通路的能力,由此课题组揭示EHD1/CD44/Hippo/SP1正反馈环路存在,并且该正反馈环路导致持续的Hippo信号失活,最终促进LUAD的CSCs样特性和转移。该研究首次发现EHD1能促进CD44内吞循环,同时,揭示了一种新的促转移调控信号,即EHD1/CD44/Hippo/SP1正反馈环路,最终促进多个转移基因表达。

     

    1. EHD1/CD44/Hippo/SP1正反馈环路促进肺腺癌干性、EMT和转移机制图

     

     

    2.EHD1通过调控Hippo信号通路增强肺腺癌细胞干性

     

     

     

    3. EHD1与CD44特异性结合,促进CD44内吞循环,增强CD44蛋白稳定性

     

    通讯作者简介:

    蔡莉教授,二级教授,主任医师,博士生导师,现任ac米兰官网中文网站附属肿瘤医院乳腺内科二病区主任、内科党总支书记。从事肿瘤内科相关临床、科研及教学工作30年,在日医大内科研修1年,善于肿瘤患者个体化治疗,跻身全国肺癌专家和乳腺癌专家学术影响力前百强,针对抗癌药物敏感性基因的筛选及逆转耐药性机制有深入的研究。科研方面:主持国家级和省级、厅局级课题共16项,其中国家自然科学基金面上项目5项。获得省部级科技成果奖23项,其中省人民政府科学技术二等进步奖2项、省人民政府三等进步奖2项、省高校科学技术成果一等奖1项、省高校科学技术二等奖1项。以通讯作者或第一作者身份发表在《Oncogene》、《Cancer letters》、《JECCR》等杂志发表SCI论文60篇,其中影响因子>10的论文1篇,影响因子>5的论文21篇,影响因子累计254.405。

     

    原文链接:

    A novel EHD1/CD44/Hippo/SP1 positive feedback loop potentiates stemness and metastasis in lung adenocarcinoma - Liu - 2022 - Clinical and Translational Medicine - Wiley Online Library

    黑ICP备号  AC米兰(中国)体育官方网站-MILAN SPORTS版权所有