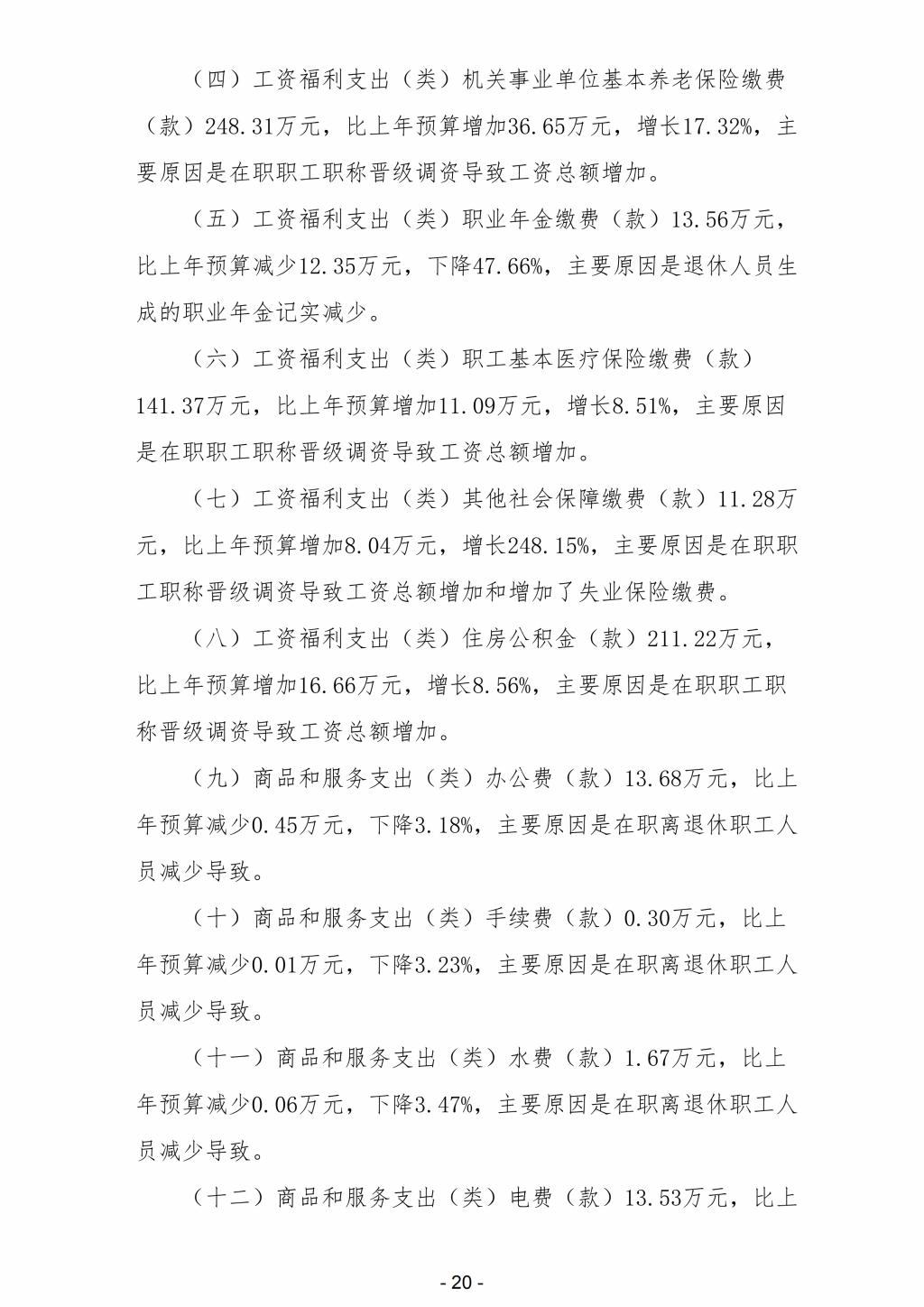
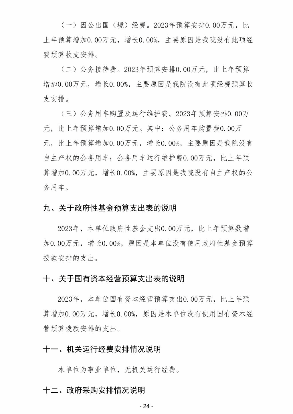
ac米兰官网中文网站
首页
医科院简介
医科院概况
现任领导
机构设置
黑龙江省医学科学院
中俄医学研究中心
人才队伍
科研工作
科研项目
科技成果
博士后工作
进站须知
在站管理
出站管理
国际合作
中俄医学研究中心对俄合作
其它国际合作
联系我们
当前位置:
首页
>
通知公告
> 正文
首页
综合新闻
通知公告
学术带头人简介
政策文件
期刊杂志
通知公告
黑龙江省医学科学院2023年单位预算
时间:2023-02-12 19:02:11 作者:办公室 点击: 次
2023年黑龙江省医学科学院部门预算.pdf
上一条:
第三届全国创新争先奖推荐对象公示
下一条:
黑龙江省医学科学院2021年度部门决算公开
黑龙江省哈尔滨市南岗区保健路157号