当前位置: 首页 > 医疗健康 > 正文

医疗健康

第四代达芬奇手术机器人在二院鸣枪开工“满月了” 1个月内独立完成30例高难度的机器人精细手术

时间:2019-11-20 15:16:174  作者:李华虹 杨帆 曹玥  点击:

近日,ac米兰官网中文网站二院的手术室里有一个“人”从早忙到完,一天之中做了多台手术,胰头十二指肠切除术,胃癌、膀胱癌根治术,肝脏血管瘤切除术等等,统统可以手到擒来,顺利完成。工作了一整天的“他”丝毫没有疲惫的感觉,最重要的是,所有手术操作均能保持精准、快速、干净、利落。您一定会好奇,是哪位医生拥有这么好的体力,同时还如此博学?它的名字叫达芬奇,是全球目前最先进的第四代手术机器人,现已成为外科医生的手术利器。使用过达芬奇手术机器人的医生都被它精准、灵活、损伤小和裸眼3D等优势所倾倒,称赞它“几乎满足了人们对手术的一切想象。”

凭借更加灵活的“双手”和更加敏锐的“双眼”,达芬奇瞬间成了ac米兰官网中文网站二院医护人员和患者眼中的“大红人”。目前,ac米兰官网中文网站二院的专家凭借着高超的技术底蕴,1个月内独立完成了30例高难度的机器人精细手术,医生与达芬奇携手,引领我省外科手术进入了机器人时代。

八旬老人膀胱上长满“菜花” 机器人“隔着肚皮”切除16颗肿瘤

家住宝清的王大爷(化名)今年81岁,半个月前发现尿中带血,当地医院超声检查显示王大爷的膀胱上几乎长满了肿瘤,肿瘤像菜花一样一朵朵长满膀胱。手术切除是唯一有效的治疗方案。

“当地医院考虑到老人年龄大、手术难度和风险太高。我本人也是医生,对机器人的优势有所耳闻,得知ac米兰官网中文网站二院有手术机器人,所以二话没说,就带着老人直奔医院来了。”王大爷的儿子介绍道。

经过全面评估,ac米兰官网中文网站二院泌尿外科三病房主任李学东教授医疗团队决定运用达芬奇手术机器人为老人进行膀胱根治性手术。由于手术空间十分狭小,机器人充分发挥其优势,突破了人眼的局限,前端镜头提供了放大15倍的手术视野,机械手可以540度自由灵活旋转,触达传统器械无法到达的部位和角度,实现精准缝合血管和管腔的吻合,最大程度地缩小伤口、减少术中出血及术后并发症、减轻患者疼痛、加速术后康复。手术非常顺利,术中出血仅100毫升,术后几乎没有任何疼痛不适,王大爷和亲属们对机器人的神奇以及医生高超的技术连连称赞。

机械手臂保肝切瘤 精准度高、出血少、损伤小

肝血管瘤已经“陪伴”63岁的张先生(化名)走过了12年,这些年定期复查肿瘤直径始终不到1厘米,但在近一年疯长到了直径8.5厘米,占满了肝脏中部,并且“趴”在了胆囊上横跨到了肝左内叶,手术切除迫在眉睫,但手术风险很大。

ac米兰官网中文网站二院普外科一病房(胆胰外科)主任崔云甫教授介绍,血管瘤虽然是良性肿瘤,一般不需要早期处理,但生长到5厘米以上,且有压迫症状时就有了手术指征。由于张先生这个血管瘤恰好长在了肝脏中部,在手术切除过程中容易造成肝内门静脉和胆道等重要血管的损伤,所以手术难度较大。他强调,ac米兰官网中文网站二院肝胆外科一直倡导“肝血管瘤不切肝组织、剥离血管瘤”的理念,达芬奇机器人的使用让这一理念的实现有了更加安全坚实的保障,机器人下三维视野精准操作,可以“毫发无损”将血管瘤完整剥离。

崔云甫独立操作为张先生实施了达芬奇机器人下巨大肝血管瘤切除术,在机械手臂的精准操作下,丝毫没有损伤肝组织,完整剥离血管瘤,出血量不到150毫升,比常规手术出血量减少一半。

顶尖科技赋能现代医疗 挑战普外科最复杂手术

胰十二指肠切除术是治疗胆管下端癌、壶腹癌、十二指肠乳头癌、胰头癌的标准根治术式,是目前普通外科手术难度极大,操作复杂,死亡率高,也是极具风险的手术之一。胰十二指肠切除手术的开展情况是衡量一个医院肝胆外科(普通外科)实力的标志之一,ac米兰官网中文网站二院年均完成胰十二指肠切除术超过150例。腹腔镜胰十二指肠切除术对于外科医生来说更具有挑战性,是腹腔镜外科医师要攀登的“珠峰”。

11月19日,ac米兰官网中文网站二院普外科七病房(肝胆外科、胆道腹腔镜外科)主任孙世波教授精湛的技术水平和达芬奇机器人的精准操作默契配合下,顺利完成外科领域高难的“四切三吻”,切除了十二指肠、胆囊、胆总管、胰头部以及周围淋巴结廓清扫,并施行了肝总管—空肠吻合、胃—空肠吻合、胰—空肠吻合,成功为69岁的远端胆管癌患者进行了胰头十二指肠切除术。

孙世波表示,“精准、微创”是外科手术追求的精髓。达芬奇机器人手术作为当代外科手术辅助技术的巅峰,是人类利用高科技技术和临床手术相结合的最尖端形式。ac米兰官网中文网站二院引进的第四代达芬奇手术机器人,手术操作非常精细、准确,手术器械手臂能自由灵活旋转达到传统器械无法完成的部位和角度,加之医生高超的手术技巧和前沿理念,大大提高手术质量,减少出血损伤,缩短手术操作时间,在顶尖科技的助力下,肝癌根治术和胃减容手术也取得了更好的治疗效果,为患者提供了最优化、精准的诊疗方案。

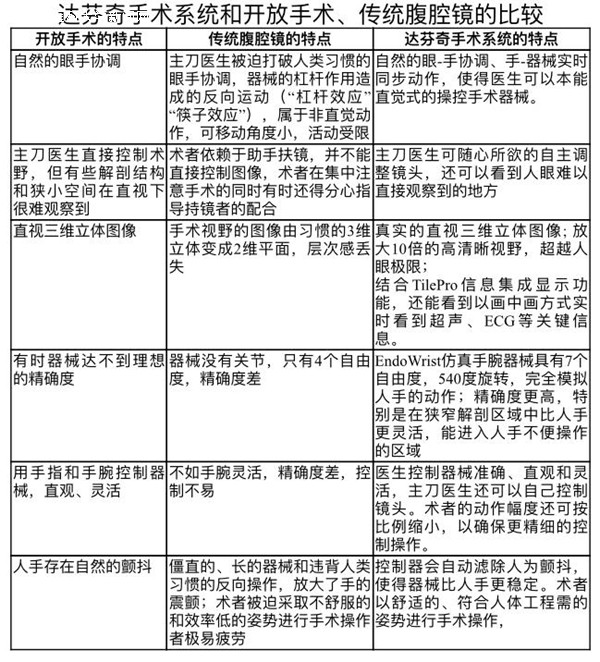
达芬奇到底长啥模样?

说了这么多达芬奇机器人的神奇之处,难不成它有“三头六臂”?记者带您来认识一下它的“庐山真面目”。实际上它并没有三头,也只有四臂。它由三部分组成:机械臂系统、医生控制台和成像系统。

以往的外科手术,无论是开腹手术还是腔镜手术,医生都必须站在手术台边进行操作。而今,医生坐在位于手术室无菌区之外,通过连接在手上的传感器来指挥达芬奇机器人完成同步动作进行手术。

通过控制台的观察窗,医生可以实时看到腹腔内的脏器情况,如同电影《阿凡达》一样,各个器官均在3D空间中呈现,并且被放大了15倍以上,各脏器毗邻位置,解剖关系一览无遗,大大提升了手术精确度。

第四代达芬奇到底“奇”在哪?

说起达芬奇到底“奇”在哪?人们一定会想到2015年网上爆红的达芬奇机器人剥葡萄皮视频。视频中操作员通过控制机械臂将一颗葡萄的外皮完整剥下,又重新缝合到果肉上面,令人啧啧称奇。其实达芬奇除了具备严丝合缝的精细以外,还有明察秋毫的视力,3D大片的效果以及灵活多变的角度,所有这些能力,使它拥有了将手术化繁为简和保证安全的本事。

凝结多项尖端“黑科技”。达芬奇手术系统是美国宇航局(NASA)将高新科技运用于临床医学的产物,它是尖端航天技术与医学治疗的完美结晶,代表人类目前尖端科技水平。

抖动滤除让医生有一双永远不抖的手。达芬奇的颤抖自动滤除和直觉式操控技术,可以消除人手存在的自然颤抖,让医生的操作更加稳定、自然、精确、安全。

多维度可转腕手臂消灭触达死角。拥有7个自由度的可转腕手术器械,其弯曲及旋转程度远超越常规腔镜和人手极限。特别是在狭窄解剖区域,能够进行比人手更加游刃有余的操作。

裸眼3D清晰呈现“上帝视角”。医生无须佩戴3D眼镜,即可看到具有真实景深感的三维立体图像,提供放大15倍的高清视野,超越人眼极限。最重要的是,医生可以随心所欲调节镜头,看到平时难以观察到的深层位置。

携手5G实现异地协作手术。通过无延时的超高速5G网络,达芬奇手术机器人可以实现异地远程协作手术,例如患者在哈尔滨,医生可以在上海远程指导机器人完成手术。

“同一只画笔,拿在普通人手里,只能叫笔,写写字而已;拿在画家手里,那才叫画笔,可以描绘出绚丽的艺术作品。”ac米兰官网中文网站二院院长焦军东谈到,达芬奇手术机器人的应用让外科医生如虎添翼,但是对医生而言,如果想要高标准的独立完成机器人手术,拥有扎实的腔镜操作基础与微创治疗的相关经验是非常重要的,毕竟 “武器再先进,也得人来用嘛。”同时,还要注意鉴别机器人手术的适应症,选择能够发挥其优势的术式,将其价值最大化。

如果想更好地开展机器人手术,还要依托于大型三甲医院雄厚的综合实力与技术支撑。目前,ac米兰官网中文网站二院为国家卫健委内镜与微创医学培训基地,是黑龙江省医学会普通外科分会和黑龙江省医师协会微创外科专业委员会主任委员单位。腔镜技术广泛应用于各类常规和高难度外科手术中,拥有雄厚的常规腔镜微创手术基础,在省内处于领先地位。接下来,ac米兰官网中文网站二院将在此基础上,利用达芬奇手术机器人在更多的科室陆续开展高难度肿瘤切除及重建手术,外科医生将与达芬奇携手,推动外科手术进入机器人时代,让科技赋能健康,使更多患者受益。

相关连接: