HYD-PEP06是由杨宝峰院士牵头研发的国家1类新药,是首个具有我国自主知识产权的化学合成类抗肿瘤多肽。该药物采用固相合成的方法合成,突破了我国中长链肽难于合成的困境。作用机制上,HYD-PEP06选取内皮抑素的抗肿瘤活性片段,并在此序列上进行结构修饰和优化,使其具有抑制血管活性的同时,进一步具有去整合素效应,并对微小核苷酸、离子通道、肿瘤干细胞均具有明显的调控作用,从而全面抑制肿瘤的复发和转移,有望成为治疗肝癌、结直肠癌的药物,目前该药正处于临床I期实验中。
本研究证明,多肽药物HYD-PEP06能够抑制裸鼠肝癌皮下移植瘤残瘤的生长(图1),并对裸鼠肝癌肺转移有明显治疗效果(图2)。机制上,HYD-PEP06通过抑制PI3K/AKT抑制肝癌细胞上皮-间充质转化过程;除此之外,其通过抑制Wnt/β-catenin信号通路抑制肝癌肿瘤干细胞的成球和迁移能力,从而抑制肝癌的发生和转移,延缓肝癌的进展。本研究揭示了HYD-PEP06治疗肝癌的作用及机制,为其临床应用策略提供了依据。该研究工作得到了国家自然科学基金(Nos.81770281,81730012,81861128022)的支持。文章发表在《药学学报》英文刊(Acta Pharmaceutica Sinica B)2021年6期APSB创刊十周年特刊上。

图1 HYD-PEP06抑制裸鼠肝癌皮下移植瘤残瘤的生长

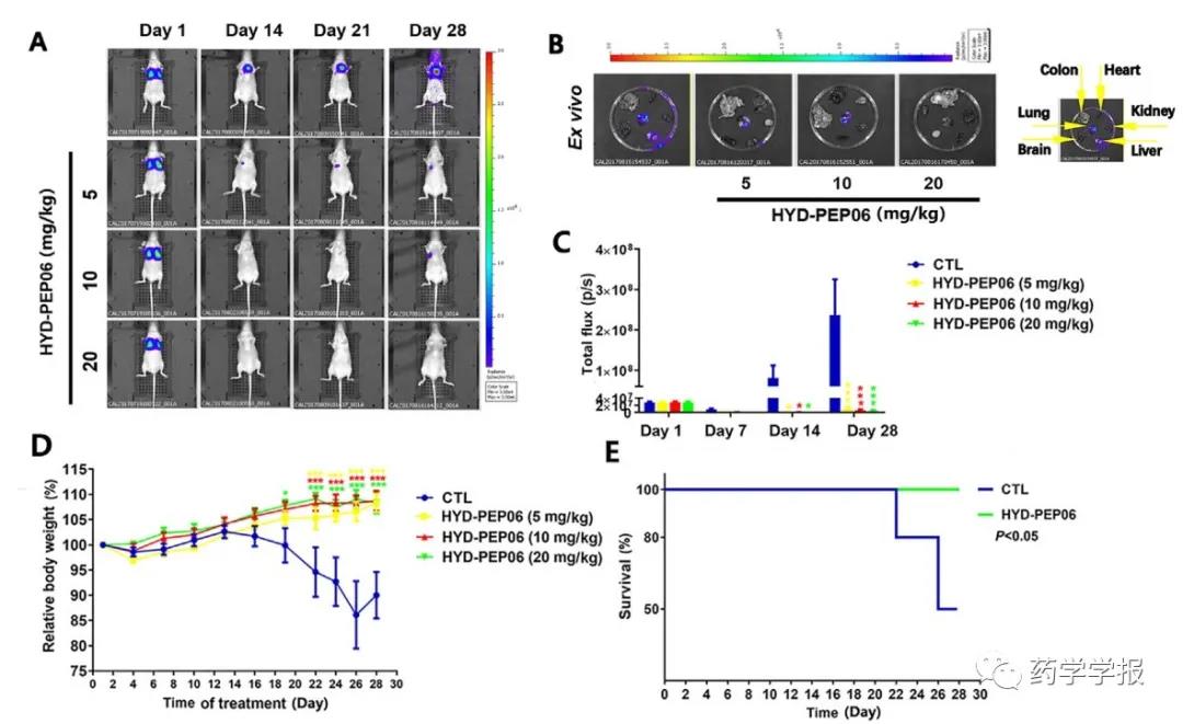
图2 HYD-PEP06抑制裸鼠肝癌肺转移的发生
HYD-PEP06 suppresses hepatocellular carcinoma metastasis, epithelial–mesenchymal transition and cancer stem cell-like properties by inhibiting PI3K/AKT and WNT/β-catenin signaling activation
Wei Tian, Jiatong Li, Zhuo Wang, Tong Zhang,Ying Han,Yanyan Liu,Wenfeng Chu,Yu Liu*,Baofeng Yang*
Acta Pharm Sin B 2021;11(6):1592-1606