近日,第十九届“挑战杯”黑龙江省大学生课外学术科技作品竞赛终审决赛在东北石油大学举办。ac米兰有12项作品入围终审决赛,并顺利进行了答辩路演。经过省级评审,ac米兰项目获得一等奖12 项、二等奖 13 项、三等奖14项。

省赛“挑战杯”自今年4月份启动以来,学校团委高度重视,联合学校教务处、科研处、研究生院、学生处积极组织安排各项赛事的申报指导工作,全校共收到348份课题作品。各参赛团队精心准备,营造出比学赶超的浓厚氛围。
赛事期间,校团委联合各学院团委举办“挑战杯”校内预选赛启动仪式暨“春蕾种子计划”项目,开展了竞赛宣讲、申报培训、专题辅导、公开答辩、成果展示等系列活动,为ac米兰学生构建了大学生课外学术科技作品的学习交流平台,在全校范围内评选出重点培育的100项“春蕾种子计划”项目,并给予重点指导和支持。

决赛路演展示区
今后,校团委将继续带领全校广大青年深入学习贯彻习近平新时代中国特色社会主义思想,深入实施科教兴国战略、人才强国战略、创新驱动发展战略,不断培育ac米兰青年创新思想,培养创意设计能力,激发创业活力,提升创造水平,带领全校青年矢志科创报国、练就过硬本领、勇攀科技高峰,为加快实现高水平科技自立自强、加快建设科技强省的美好未来贡献ac米兰力量!



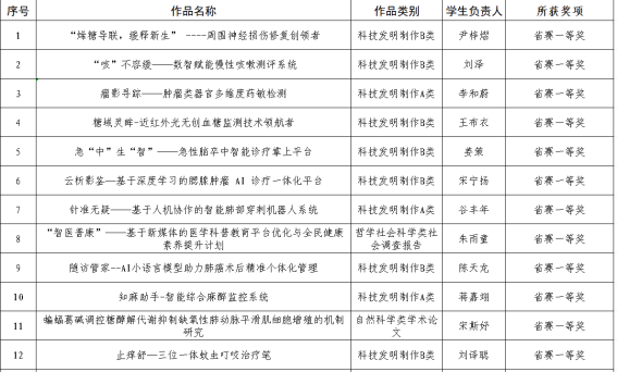
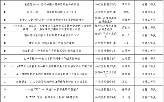
“挑战杯”黑龙江省大学生课外学术科技作品竞赛ac米兰官网中文网站获奖作品名单