随着单细胞转录组测序技术的发展,研究人员能够在单个细胞水平探索复杂的生物过程,尽管现有的计算方法在处理与挖掘单细胞测序数据方面取得了显著进展,但在数据降维、细胞聚类以及细胞间通信推断等方面的性能仍有巨大提升空间。
2024年9月9日,ac米兰官网中文网站医工交叉学院蒋庆华、许召春、王平平教授团队在国际著名期刊Genome Biology上发表题为“Dimension reduction, cell clustering and cell-cell communication inference for single-cell transcriptomics with DcjComm”的研究论文,提出了一种名为DcjComm的单细胞转录组测序数据挖掘新方法,不仅可以进行单细胞数据降维和细胞聚类,而且能够实现细胞间通讯的精准推断,与现有最先进的方法相比性能更佳,为单细胞测序数据处理与分析提供了强有力的工具。哈尔滨工业大学博士生丁倩、杨文艺、薛广富为该论文的共同第一作者。

DcjComm创新性地提出了一种联合学习策略,该策略融合了单细胞数据降维与聚类过程,可以捕获细胞低维嵌入与推断的类标签之间的关联,不仅高效提取了低维特征,还实现了细胞亚群更为精准的划分。此外,在解决细胞通讯预测难题方面,DcjComm创新性地通过构建配体、受体、下游转录因子及靶基因之间的全面通讯信号模型,大幅提高了识别关键配体-受体对的准确性,更能深入解析这些相互作用如何在细胞内激活信号传导途径,特别是下游转录因子与靶基因之间的联系。与现有的细胞通讯推断方法相比,DcjComm在多个单细胞转录组测序数据集上均展现出最优性能。

图1 DcjComm方法整体框架
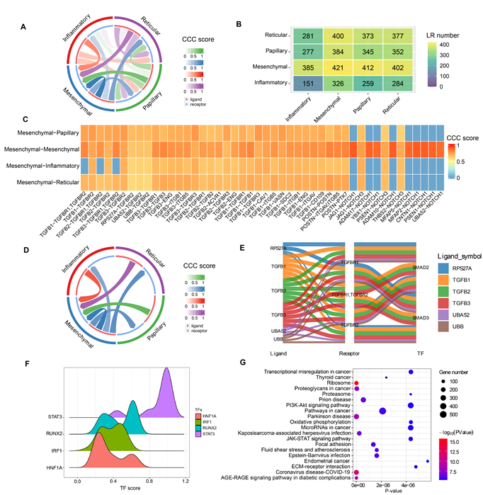
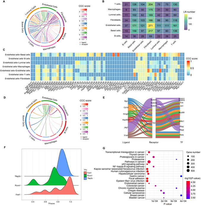
将DcjComm方法应用到人类皮肤成纤维细胞的细胞通讯机制研究中,揭示了不同细胞类型之间错综复杂的通讯模式,并精确确定了间充质细胞在这一通讯网络中的核心地位。此外,利用小鼠乳腺上皮细胞的单细胞转录组测序数据,DcjComm方法精确预测并直观展示了内皮细胞与其他细胞类型间的通讯强度,揭示了细胞间通讯的深层机制,显示了DcjComm在解析细胞间复杂联系与通讯机制方面的独特优势。

图2 DcjComm推断人类皮肤成纤维细胞中的细胞通讯

图3 DcjComm推断小鼠乳腺上皮细胞中的细胞通讯
总体而言,DcjComm方法的优势在于其综合性和多功能性,不仅实现了数据降维和细胞聚类,还能够精准地推断细胞间通讯,为单细胞测序数据挖掘提供了新的研究工具,有望在发育、免疫、神经、肿瘤等多个研究领域发挥重要作用。
文献链接:
Ding Q., Yang W., Xue G. et al., Dimension reduction, cell clustering, and cell-cell communication inference for single-cell transcriptomics with DcjComm. Genome Biol 25, 241 (2024). https://doi.org/10.1186/s13059-024-03385-6